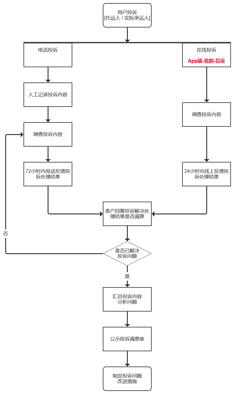
投诉处理流程

投诉处理流程 18624929009